SpringMVC
1.SpringMVC请求处理流程
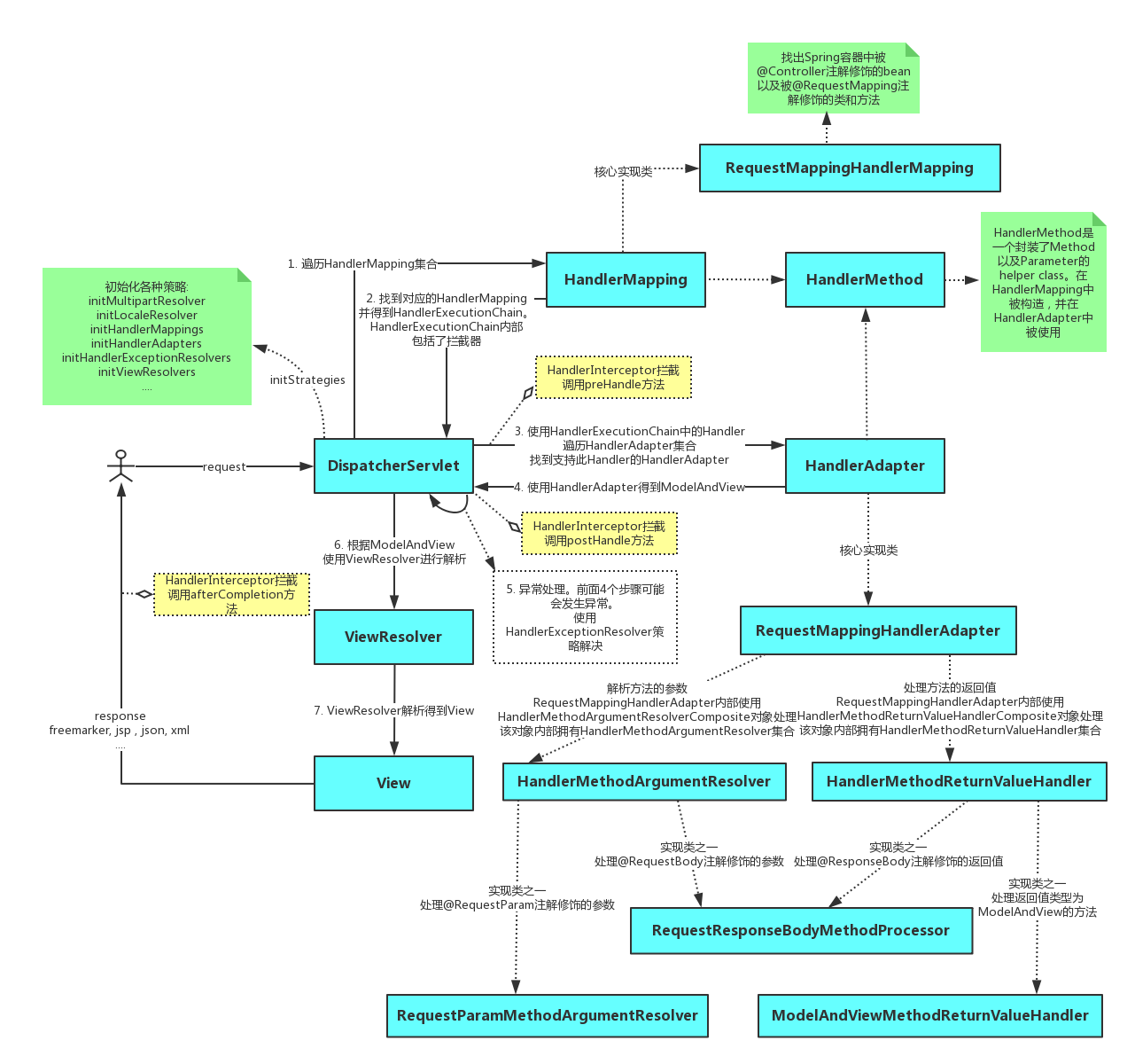
引用Spring in Action上的一张图来说明了Spring MVC的核心组件和请求处理流程:

DispatcherServlet是SpringMVC中的前端控制器(FrontController),负责接收Request并将Request转发给对应的处理组件HanlerMapping是Spring MVC中完成url到Controller映射的组件.DispatcherServlet接收Request,然后从HandlerMapping查找处理Request的ControllerCntroller处理Request,并返回ModelAndView对象,Controller是Spring MVC中负责处理Request的组件(类似于Struts2中的Action),ModelAndView是封装结果视图的组件- 视图解析器解析
ModelAndView对象并返回对应的视图给客户端
2.SpringMVC的工作机制
在容器初始化时会建立所有url和Controller的对应关系,保存到Map<url,Controller>中.Tomcat启动时会通知Spring初始化容器(加载Bean的定义信息和初始化所有单例Bean),然后Spring MVC会遍历容器中的Bean,获取每一个Controller中的所有方法访问的url,然后将url和Controller保存到一个Map中.
这样就可以根据Request快速定位到Controller,因为最终处理Request的是Controller中的方法,Map中只保留了url和Controller中的对应关系,所以要根据Request的url进一步确认Controller中的Method,这一步工作的原理就是拼接Controller的url(Controller上@RequestMapping的值)和方法的url(Method上@RequestMapping的值),与request的url进行匹配,找到匹配的那个方法
确定处理请求的Method后,接下来的任务就是参数绑定,把Request中参数绑定到方法的形式参数上,这一步是整个请求处理过程中最复杂的一个步骤.Spring MVC提供了两种Request参数与方法形参的绑定方法:
- 通过注解
@RequestParam进行绑定 - 通过参数名称进行绑定
使用注解进行绑定,我们只要在方法参数前面声明@RequestParam("a"),就可以将Request中参数a的值绑定到方法的该参数上.
使用参数名称进行绑定的前提是必须要获取方法中参数的名称,Java反射只提供了获取方法的参数的类型,并没有提供获取参数名称的方法.Spring MVC解决这个问题的方法是用asm框架读取字节码文件,来获取方法的参数名称.
asm框架是一个字节码操作框架,关于asm更多介绍可以参考它的官网.
3.SpringMVC源码分析
我们根据工作机制中三部分来分析SpringMVC的源代码.
ApplicationContext初始化时建立所有url和Controller类的对应关系(用Map保存)- 根据请求
url找到对应的Controller,并从Controller中找到处理请求的方法 request参数绑定到方法的形参,执行方法处理请求,并返回结果视图
3.1 建立Map的关系
我们首先看第一个步骤,也就是建立Map<url,Controller>关系的部分.
第一部分的入口类为ApplicationObjectSupport的setApplicationContext方法.
setApplicationContext方法中核心部分就是初始化容器initApplicationContext(context),子类AbstractDetectingUrlHandlerMapping实现了该方法,所以我们直接看子类中的初始化容器方法.
public abstract class AbstractDetectingUrlHandlerMapping extends AbstractUrlHandlerMapping {
/**
* Calls the {@link #detectHandlers()} method in addition to the
* superclass's initialization.
*/
@Override
public void initApplicationContext() throws ApplicationContextException {
super.initApplicationContext();
detectHandlers();
}
/**
* 建立当前ApplicationContext中的所有Controller和url的对应关系
*
* Register all handlers found in the current ApplicationContext.
* <p>The actual URL determination for a handler is up to the concrete
* {@link #determineUrlsForHandler(String)} implementation. A bean for
* which no such URLs could be determined is simply not considered a handler.
* @throws org.springframework.beans.BeansException if the handler couldn't be registered
* @see #determineUrlsForHandler(String)
*/
protected void detectHandlers() throws BeansException {
ApplicationContext applicationContext = obtainApplicationContext();
// 获取ApplicationContext容器中所有bean的Name
String[] beanNames = (this.detectHandlersInAncestorContexts ?
BeanFactoryUtils.beanNamesForTypeIncludingAncestors(applicationContext, Object.class) :
applicationContext.getBeanNamesForType(Object.class));
// 遍历beanNames,并找到这些bean对应的url
for (String beanName : beanNames) {
// 找bean上的所有url(Controller上的url+方法上的url), 该方法由对应的子类实现
String[] urls = determineUrlsForHandler(beanName);
if (!ObjectUtils.isEmpty(urls)) {
// 保存urls和beanName的对应关系, put it to Map<Urls,beanName>, 该方法在父类AbstractUrlHandlerMapping中实现
registerHandler(urls, beanName);
}
}
if ((logger.isDebugEnabled() && !getHandlerMap().isEmpty()) || logger.isTraceEnabled()) {
logger.debug("Detected " + getHandlerMap().size() + " mappings in " + formatMappingName());
}
}
/**
* 获取Controller中所有方法的url, 由子类实现, 典型的模板模式
*/
protected abstract String[] determineUrlsForHandler(String beanName);
}
determineUrlsForHandler(StringbeanName)方法的作用是获取每个Controller中的url,不同的子类有不同的实现,这是一个典型的模板设计模式.因为开发中我们用的最多的就是用注解来配置Controller中的url,BeanNameUrlHandlerMapping是AbstractDetectingUrlHandlerMapping的子类,处理注解形式的url映射.
所以我们这里以BeanNameUrlHandlerMapping来进行分析.我们看BeanNameUrlHandlerMapping是如何查beanName上所有映射的url.
public class BeanNameUrlHandlerMapping extends AbstractDetectingUrlHandlerMapping {
@Override
protected String[] determineUrlsForHandler(String beanName) {
List<String> urls = new ArrayList<>();
if (beanName.startsWith("/")) {
urls.add(beanName);
}
String[] aliases = obtainApplicationContext().getAliases(beanName);
for (String alias : aliases) {
if (alias.startsWith("/")) {
urls.add(alias);
}
}
return StringUtils.toStringArray(urls);
}
}
到这里HandlerMapping组件就已经建立所有url和Controller的对应关系.
3.2 根据访问url找到对应的Controller中处理请求的方法
下面我们开始分析第二个步骤,第二个步骤是由请求触发的,所以入口为DispatcherServlet的核心方法为doService(),doService()中的核心逻辑由doDispatch()实现,我们查看doDispatch()的源代码.
public class DispatcherServlet extends FrameworkServlet {
/**
* 处理实际调度处理器
* 处理程序将通过按顺序的servlet的处理器映射器获得
* 处理器适配器将通过查询servlet的安装的处理器适配器来获得找到支持处理程序类的第一个
* 所有HTTP方法都由此方法处理.这取决于处理器适配器或处理程序自己决定哪些方法是可以接受的
*
* Process the actual dispatching to the handler.
* <p>The handler will be obtained by applying the servlet's HandlerMappings in order.
* The HandlerAdapter will be obtained by querying the servlet's installed HandlerAdapters
* to find the first that supports the handler class.
* <p>All HTTP methods are handled by this method. It's up to HandlerAdapters or handlers
* themselves to decide which methods are acceptable.
* @param request current HTTP request 请求当前HTTP请求
* @param response current HTTP response 响应当前的HTTP响应
* @throws Exception in case of any kind of processing failure 任何类型的处理失败的例外
*/
protected void doDispatch(HttpServletRequest request, HttpServletResponse response) throws Exception {
// processedRequest是经过checkMultipart方法处理过的request请求
HttpServletRequest processedRequest = request;
HandlerExecutionChain mappedHandler = null;
boolean multipartRequestParsed = false;
WebAsyncManager asyncManager = WebAsyncUtils.getAsyncManager(request);
try {
ModelAndView mv = null;
Exception dispatchException = null;
try {
// 1.文件上传解析,如果请求类型是multipart将通过MultipartResolver进行文件上传解析
processedRequest = checkMultipart(request);
// 2.通过HandlerMapping,将请求映射到处理器(返回一个HandlerExecutionChain,它包括一个处理器、多个HandlerInterceptor拦截器)
multipartRequestParsed = (processedRequest != request);
// Determine handler for the current request.
// 确定当前请求的处理程序
// 这里并不是返回的Controller,而是返回的HandlerExecutionChain请求处理器链对象, 该对象封装了handler和interceptors
// 解析第一个方法
mappedHandler = getHandler(processedRequest);
// 如果handler为空, 则返回404
if (mappedHandler == null) {
noHandlerFound(processedRequest, response);
return;
}
// Determine handler adapter for the current request.
// 3.通过HandlerAdapter支持多种类型的处理器(HandlerExecutionChain中的处理器)
// 解析第二个方法
HandlerAdapter ha = getHandlerAdapter(mappedHandler.getHandler());
// Process last-modified header, if supported by the handler.
// 如果处理程序支持,则处理最后修改的头文件
// 得到当前的http方法
String method = request.getMethod();
boolean isGet = "GET".equals(method);
// 处理http的head方法.这种方法应该很少用
if (isGet || "HEAD".equals(method)) {
long lastModified = ha.getLastModified(request, mappedHandler.getHandler());
if (new ServletWebRequest(request, response).checkNotModified(lastModified) && isGet) {
return;
}
}
// 4.1调用HandlerExecutionChain的interceptor
//解析第三个方法
if (!mappedHandler.applyPreHandle(processedRequest, response)) {
return;
}
// Actually invoke the handler.
// 4.2执行解析handler中的args,调用(invoke) controller的方法,返回结果视图对象
mv = ha.handle(processedRequest, response, mappedHandler.getHandler());
if (asyncManager.isConcurrentHandlingStarted()) {
return;
}
// 4.3调用HandlerExecutionChain的interceptor
applyDefaultViewName(processedRequest, mv);
mappedHandler.applyPostHandle(processedRequest, response, mv);
}
catch (Exception ex) {
dispatchException = ex;
}
catch (Throwable err) {
// As of 4.3, we're processing Errors thrown from handler methods as well,
// making them available for @ExceptionHandler methods and other scenarios.
dispatchException = new NestedServletException("Handler dispatch failed", err);
}
// 5.解析视图、处理异常
processDispatchResult(processedRequest, response, mappedHandler, mv, dispatchException);
}
catch (Exception ex) {
triggerAfterCompletion(processedRequest, response, mappedHandler, ex);
}
catch (Throwable err) {
triggerAfterCompletion(processedRequest, response, mappedHandler,
new NestedServletException("Handler processing failed", err));
}
finally {
if (asyncManager.isConcurrentHandlingStarted()) {
// Instead of postHandle and afterCompletion
// 请求成功响应之后的方法
if (mappedHandler != null) {
mappedHandler.applyAfterConcurrentHandlingStarted(processedRequest, response);
}
}
else {
// Clean up any resources used by a multipart request.
// 清理多部分请求使用的资源
if (multipartRequestParsed) {
cleanupMultipart(processedRequest);
}
}
}
}
}
getHandler(processedRequest)方法实际上就是从HandlerMapping中找到url和Controller的对应关系.这也就是第一个步骤:建立Map<url,Controller>的意义.
我们知道,最终处理Request的是Controller中的方法,我们现在只是知道了Controller,还要进一步确认Controller中处理Request的方法.
3.3 反射调用处理请求的方法,返回结果视图
上面的方法中,第2步其实就是从第一个步骤中的Map<urls,beanName>中取得Controller,然后经过拦截器的预处理方法,到最核心的部分--第5步调用Controller的方法处理请求.
在第2步中我们可以知道处理Request的Controller,第5步就是要根据url确定Controller中处理请求的方法,然后通过反射获取该方法上的注解和参数,解析方法和参数上的注解,最后反射调用方法获取ModelAndView结果视图.
因为上面采用注解url形式说明的.第5步调用的就是RequestMappingHandlerAdapter的handle()中的核心逻辑由handleInternal(request,response,handler)实现.
package org.springframework.web.servlet.mvc.method.annotation;
public class RequestMappingHandlerAdapter extends AbstractHandlerMethodAdapter
implements BeanFactoryAware, InitializingBean {
@Override
protected ModelAndView handleInternal(HttpServletRequest request,
HttpServletResponse response, HandlerMethod handlerMethod) throws Exception {
ModelAndView mav;
checkRequest(request);
// Execute invokeHandlerMethod in synchronized block if required.
// 是否需要在 synchronize 块中执行
if (this.synchronizeOnSession) {
HttpSession session = request.getSession(false);
if (session != null) {
Object mutex = WebUtils.getSessionMutex(session);
synchronized (mutex) {
// 执行 HandlerMethod
mav = invokeHandlerMethod(request, response, handlerMethod);
}
}
else {
// No HttpSession available -> no mutex necessary
mav = invokeHandlerMethod(request, response, handlerMethod);
}
}
else {
// No synchronization on session demanded at all...
// 执行 HandlerMethod,得到 ModelAndView
mav = invokeHandlerMethod(request, response, handlerMethod);
}
if (!response.containsHeader(HEADER_CACHE_CONTROL)) {
if (getSessionAttributesHandler(handlerMethod).hasSessionAttributes()) {
applyCacheSeconds(response, this.cacheSecondsForSessionAttributeHandlers);
}
else {
prepareResponse(response);
}
}
return mav;
}
}
这一部分的核心就在2和4了.先看第2步,通过Request找Controller的处理方法.实际上就是拼接Controller的url和方法的url,与Request的url进行匹配,找到匹配的方法.
public abstract class AbstractHandlerMethodMapping<T> extends AbstractHandlerMapping implements InitializingBean {
// Handler method lookup
/**
* 根据url获取处理请求的方法
* Look up a handler method for the given request.
*/
@Override
protected HandlerMethod getHandlerInternal(HttpServletRequest request) throws Exception {
// 获取请求连接
String lookupPath = getUrlPathHelper().getLookupPathForRequest(request);
// 读锁
this.mappingRegistry.acquireReadLock();
try {
// 获取HandlerMethod
HandlerMethod handlerMethod = lookupHandlerMethod(lookupPath, request);
return (handlerMethod != null ? handlerMethod.createWithResolvedBean() : null);
}
finally {
this.mappingRegistry.releaseReadLock();
}
}
@Nullable
protected HandlerMethod lookupHandlerMethod(String lookupPath, HttpServletRequest request) throws Exception {
List<Match> matches = new ArrayList<>();
// 从mappingRegistry中获取directPathMatches匹配关系
List<T> directPathMatches = this.mappingRegistry.getMappingsByUrl(lookupPath);
if (directPathMatches != null) {
addMatchingMappings(directPathMatches, matches, request);
}
if (matches.isEmpty()) {
// No choice but to go through all mappings...
// 没有匹配的情况下,遍历handlerMethods的全部匹配条件进行查找
addMatchingMappings(this.mappingRegistry.getMappings().keySet(), matches, request);
}
// 最终返回HandlerMethod
if (!matches.isEmpty()) {
Comparator<Match> comparator = new MatchComparator(getMappingComparator(request));
matches.sort(comparator);
Match bestMatch = matches.get(0);
if (matches.size() > 1) {
if (logger.isTraceEnabled()) {
logger.trace(matches.size() + " matching mappings: " + matches);
}
if (CorsUtils.isPreFlightRequest(request)) {
return PREFLIGHT_AMBIGUOUS_MATCH;
}
Match secondBestMatch = matches.get(1);
if (comparator.compare(bestMatch, secondBestMatch) == 0) {
Method m1 = bestMatch.handlerMethod.getMethod();
Method m2 = secondBestMatch.handlerMethod.getMethod();
String uri = request.getRequestURI();
// 不能有相同的最优Match
throw new IllegalStateException(
"Ambiguous handler methods mapped for '" + uri + "': {" + m1 + ", " + m2 + "}");
}
}
// 就是往request域中缓存url中解析出来的参数,mediaType等,这边RequestMappingHandlerMapping也覆写了一下
handleMatch(bestMatch.mapping, lookupPath, request);
return bestMatch.handlerMethod;
}
else {
// RequestMappingHandlerMapping
return handleNoMatch(this.mappingRegistry.getMappings().keySet(), lookupPath, request);
}
}
}
通过上面的代码,已经可以找到处理Request的Controller中的方法了,现在看如何解析该方法上的参数,并调用该方法.也就是执行方法这一步.执行方法这一步最重要的就是获取方法的参数,然后我们就可以反射调用方法了.
public class RequestMappingHandlerAdapter extends AbstractHandlerMethodAdapter
implements BeanFactoryAware, InitializingBean {
@Nullable
protected ModelAndView invokeHandlerMethod(HttpServletRequest request,
HttpServletResponse response, HandlerMethod handlerMethod) throws Exception {
ServletWebRequest webRequest = new ServletWebRequest(request, response);
try {
WebDataBinderFactory binderFactory = getDataBinderFactory(handlerMethod);
ModelFactory modelFactory = getModelFactory(handlerMethod, binderFactory);
ServletInvocableHandlerMethod invocableMethod = createInvocableHandlerMethod(handlerMethod);
if (this.argumentResolvers != null) {
invocableMethod.setHandlerMethodArgumentResolvers(this.argumentResolvers);
}
if (this.returnValueHandlers != null) {
invocableMethod.setHandlerMethodReturnValueHandlers(this.returnValueHandlers);
}
invocableMethod.setDataBinderFactory(binderFactory);
invocableMethod.setParameterNameDiscoverer(this.parameterNameDiscoverer);
ModelAndViewContainer mavContainer = new ModelAndViewContainer();
mavContainer.addAllAttributes(RequestContextUtils.getInputFlashMap(request));
modelFactory.initModel(webRequest, mavContainer, invocableMethod);
mavContainer.setIgnoreDefaultModelOnRedirect(this.ignoreDefaultModelOnRedirect);
AsyncWebRequest asyncWebRequest = WebAsyncUtils.createAsyncWebRequest(request, response);
asyncWebRequest.setTimeout(this.asyncRequestTimeout);
WebAsyncManager asyncManager = WebAsyncUtils.getAsyncManager(request);
asyncManager.setTaskExecutor(this.taskExecutor);
asyncManager.setAsyncWebRequest(asyncWebRequest);
asyncManager.registerCallableInterceptors(this.callableInterceptors);
asyncManager.registerDeferredResultInterceptors(this.deferredResultInterceptors);
if (asyncManager.hasConcurrentResult()) {
Object result = asyncManager.getConcurrentResult();
mavContainer = (ModelAndViewContainer) asyncManager.getConcurrentResultContext()[0];
asyncManager.clearConcurrentResult();
LogFormatUtils.traceDebug(logger, traceOn -> {
String formatted = LogFormatUtils.formatValue(result, !traceOn);
return "Resume with async result [" + formatted + "]";
});
invocableMethod = invocableMethod.wrapConcurrentResult(result);
}
invocableMethod.invokeAndHandle(webRequest, mavContainer);
if (asyncManager.isConcurrentHandlingStarted()) {
return null;
}
return getModelAndView(mavContainer, modelFactory, webRequest);
}
finally {
webRequest.requestCompleted();
}
}
}
invocableMethod.invokeAndHandle最终要实现的目的就是:完成Request中的参数和方法参数上数据的绑定.
SpringMVC中提供两种Request参数到方法中参数的绑定方式: ①通过注解进行绑定,@RequestParam ②通过参数名称进行绑定. 使用注解进行绑定,我们只要在方法参数前面声明@RequestParam("a"),就可以将request中参数a的值绑定到方法的该参数上.使用参数名称进行绑定的前提是必须要获取方法中参数的名称,Java反射只提供了获取方法的参数的类型,并没有提供获取参数名称的方法.SpringMVC解决这个问题的方法是用asm框架读取字节码文件,来获取方法的参数名称.asm框架是一个字节码操作框架,关于asm更多介绍可以参考它的官网.个人建议,使用注解来完成参数绑定,这样就可以省去asm框架的读取字节码的操作.
public class InvocableHandlerMethod extends HandlerMethod {
@Nullable
public Object invokeForRequest(NativeWebRequest request, @Nullable ModelAndViewContainer mavContainer,
Object... providedArgs) throws Exception {
Object[] args = getMethodArgumentValues(request, mavContainer, providedArgs);
if (logger.isTraceEnabled()) {
logger.trace("Arguments: " + Arrays.toString(args));
}
return doInvoke(args);
}
/**
* Get the method argument values for the current request.
*/
private Object[] getMethodArgumentValues(NativeWebRequest request, @Nullable ModelAndViewContainer mavContainer,
Object... providedArgs) throws Exception {
MethodParameter[] parameters = getMethodParameters();
Object[] args = new Object[parameters.length];
for (int i = 0; i < parameters.length; i++) {
MethodParameter parameter = parameters[i];
parameter.initParameterNameDiscovery(this.parameterNameDiscoverer);
args[i] = resolveProvidedArgument(parameter, providedArgs);
if (args[i] != null) {
continue;
}
if (this.argumentResolvers.supportsParameter(parameter)) {
try {
args[i] = this.argumentResolvers.resolveArgument(
parameter, mavContainer, request, this.dataBinderFactory);
continue;
}
catch (Exception ex) {
// Leave stack trace for later, e.g. AbstractHandlerExceptionResolver
if (logger.isDebugEnabled()) {
String message = ex.getMessage();
if (message != null && !message.contains(parameter.getExecutable().toGenericString())) {
logger.debug(formatArgumentError(parameter, message));
}
}
throw ex;
}
}
if (args[i] == null) {
throw new IllegalStateException(formatArgumentError(parameter, "No suitable resolver"));
}
}
return args;
}
}
关于asm框架获取方法参数的部分,这里就不再进行分析了.感兴趣的话自己去就能看到这个过程. 到这里,方法的参数值列表也获取到了,就可以直接进行方法的调用了.整个请求过程中最复杂的一步就是在这里了.ok,到这里整个请求处理过程的关键步骤都分析完了.理解了SpringMVC中的请求处理流程,整个代码还是比较清晰的.
4谈谈SpringMVC的优化
上面我们已经对SpringMVC的工作原理和源码进行了分析,在这个过程发现了几个优化点:
Controller如果能保持单例,尽量使用单例,这样可以减少创建对象和回收对象的开销.也就是说,如果Controller的类变量和实例变量可以以方法形参声明的尽量以方法的形参声明,不要以类变量和实例变量声明,这样可以避免线程安全问题.- 处理
Request的方法中的形参务必加上@RequestParam注解,这样可以避免SpringMVC使用asm框架读取class文件获取方法参数名的过程.即便Spring MVC对读取出的方法参数名进行了缓存,如果不要读取class文件当然是更加好. - 阅读源码的过程中,发现
Spring MVC并没有对处理url的方法进行缓存,也就是说每次都要根据请求url去匹配Controller中的方法url,如果把url和Method的关系缓存起来,会不会带来性能上的提升呢?有点恶心的是,负责解析url和Method对应关系的ServletHandlerMethodResolver是一个private的内部类,不能直接继承该类增强代码,必须要该代码后重新编译.当然,如果缓存起来,必须要考虑缓存的线程安全问题.